📚 Study Material – Week 2
Collections and Exception Handling
Part 1 – Java Collections Framework (Deep Understanding)
1️⃣ Why Collections Are Core to Backend Engineering
In backend systems:
- APIs return
List<DTO> - Database queries return multiple rows
- Business logic filters and groups data
- Caches use
Map - Deduplication uses
Set
You cannot build a real backend system without mastering collections.
This week is about choosing the right data structure for the right problem.
2️⃣ Collection Hierarchy Overview




Core Interfaces:
-
CollectionListSetQueue
-
Map(separate hierarchy)
3️⃣ List Interface (Ordered Collection)
Characteristics:
- Maintains insertion order
- Allows duplicates
- Index-based access
Used heavily when:
- Returning API responses
- Maintaining ordered logs
- Preserving query results
🔹 ArrayList
Internal Structure:
- Backed by dynamic array
- Automatically resizes
- Capacity grows when needed
Time Complexity:
| Operation | Time |
|---|---|
| get(index) | O(1) |
| add(end) | O(1) amortized |
| insert(middle) | O(n) |
| remove(middle) | O(n) |
Example:
List<String> names = new ArrayList<>();
names.add("Aditya");
names.add("Riya");
names.add("Aditya");
When to Use:
- Read-heavy operations
- Random access required
🔹 LinkedList
Internal Structure:
- Doubly linked list
- Each element stores pointer to next & previous
Time Complexity:
| Operation | Time |
|---|---|
| get(index) | O(n) |
| insert | O(1) |
| remove | O(1) |
When to Use:
- Frequent insert/delete
- Rare random access
⚠️ In backend systems, ArrayList is far more common.
4️⃣ Set Interface (No Duplicates)
Characteristics:
- No duplicate values
- Usually unordered
Used when:
- Ensuring uniqueness
- Avoiding duplicate entries
- Validating unique inputs
🔹 HashSet
Internally:
- Backed by HashMap
- Uses hashing
- Very fast lookup
Example:
Set<String> emails = new HashSet<>();
emails.add("a@test.com");
emails.add("a@test.com"); // ignored
🔹 LinkedHashSet
- Maintains insertion order
- Slightly slower than HashSet
🔹 TreeSet
- Sorted order
- Backed by Red-Black Tree
- O(log n) operations
Used when:
- You need sorted unique elements
5️⃣ Map Interface (Key-Value Storage)
Maps are used heavily in backend caching and indexing.
🔹 HashMap
Internal Working (High-Level):
- Key’s
hashCode()is computed - Bucket index determined
- Collision handled using linked list or tree (Java 8+)
Time Complexity:
| Operation | Time |
|---|---|
| put | O(1) |
| get | O(1) |
| remove | O(1) |
Example:
Map<Integer, String> students = new HashMap<>();
students.put(1, "Aditya");
students.put(2, "Riya");
🔹 LinkedHashMap
- Maintains insertion order
- Used in LRU caches
🔹 TreeMap
- Sorted by key
- O(log n)
🔹 ConcurrentHashMap
- Thread-safe
- Used in multithreaded backend systems
6️⃣ equals() and hashCode() – Critical for Hash-Based Collections
When storing custom objects in:
- HashSet
- HashMap
- LinkedHashSet
You must override:
equals()hashCode()
Why?
Hash-based collections:
- Use
hashCode()to find bucket - Use
equals()to compare objects
If not overridden properly:
- Duplicate objects may appear
- Lookups may fail
Correct Implementation Example
@Override
public boolean equals(Object o) {
if (this == o) return true;
if (!(o instanceof Student)) return false;
Student s = (Student) o;
return id == s.id;
}
@Override
public int hashCode() {
return Objects.hash(id);
}
7️⃣ Java 8 Streams
Streams allow functional-style data processing.
Stream Pipeline
- Source
- Intermediate operations
- Terminal operation
Example:
List<Student> filtered =
students.stream()
.filter(s -> s.getMarks() > 80)
.sorted(Comparator.comparing(Student::getName))
.collect(Collectors.toList());
Common Operations:
- filter()
- map()
- collect()
- sorted()
- distinct()
- count()
- anyMatch()
- allMatch()
Streams improve readability and reduce boilerplate loops.
Part 2 – Exception Handling (Professional Level)
1️⃣ Why Exception Handling Is Essential
In production systems:
- DB connections fail
- APIs timeout
- Inputs are invalid
- Null values appear
If exceptions are not handled:
- System crashes
- Data corruption
- Bad user experience
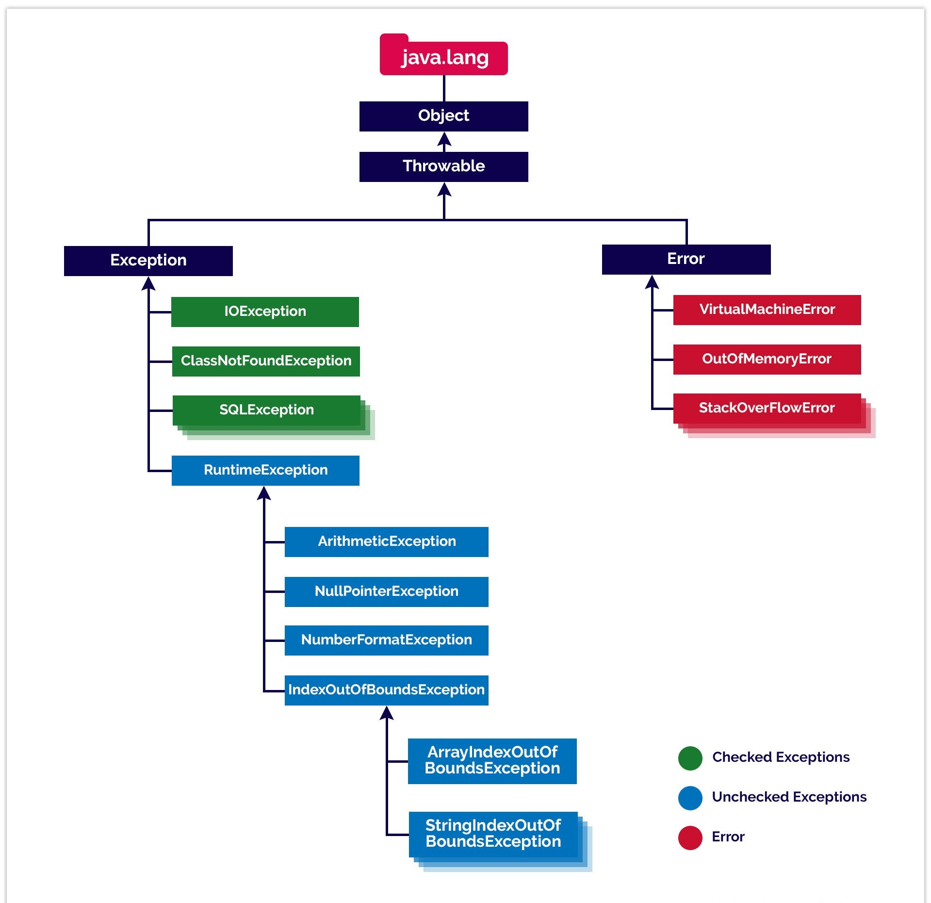
2️⃣ Exception Hierarchy




Throwable
- Error (Serious problems)
- Exception (Recoverable)
Checked Exceptions
Must be handled or declared.
Example:
- IOException
- SQLException
Used when:
- External systems involved
- File handling
- Network operations
Unchecked Exceptions (RuntimeException)
Not mandatory to handle.
Examples:
- NullPointerException
- IllegalArgumentException
- IndexOutOfBoundsException
Used when:
- Programming mistakes
- Invalid logic
3️⃣ Try-Catch-Finally Deep Dive
try {
validateStudent(student);
} catch (InvalidStudentException e) {
log.error("Validation failed", e);
} finally {
cleanup();
}
finally block:
Always executes (except JVM crash).
4️⃣ Throw vs Throws
throw
Used to explicitly throw exception.
throws
Declares that method may throw exception.
5️⃣ Custom Exceptions (Domain-Level)
In backend systems, create meaningful exceptions.
Example:
public class StudentNotFoundException extends RuntimeException {
public StudentNotFoundException(String message) {
super(message);
}
}
Use when:
- Entity missing
- Business rule violated
6️⃣ Best Practices in Backend Exception Handling
- Never catch generic
Exceptionblindly - Do not swallow exceptions
- Always log important errors
- Provide meaningful error messages
- Separate business exceptions from system exceptions
- Fail fast for invalid input
7️⃣ Common Mistakes
❌ Not overriding equals & hashCode ❌ Using List when Set is required ❌ Catching Exception without logging ❌ Throwing generic RuntimeException everywhere ❌ Ignoring edge cases
8️⃣ Real Backend Scenario
You will implement:
- Store students in List
- Maintain unique IDs in Set
- Map ID → Student using HashMap
- Use Stream to filter top scorers
- Throw StudentNotFoundException if missing
- Handle invalid inputs properly
This simulates real backend service logic.
🎯 Learning Outcome of This Week
After completing this study material, you should:
- Understand internal working of major collections
- Select correct data structure for problem
- Write hash-safe objects
- Use Streams fluently
- Design and throw custom exceptions
- Handle runtime failures gracefully
🔥 Mentor Advice
Mastering collections is mastering backend memory design.
Mastering exceptions is mastering backend stability.
This week builds engineering maturity.